《农作物有害生物防治技术》 | 学习情境六 棉、烟及糖料作物病虫害防治技术(任务1 棉花主要病虫害防治技术 1)
学习目标
通过教学,学生能掌握棉花主要病虫害的诊断要点,并能识别其症状,了解其发生规律;能够制订合理的棉花病虫害综合防治方案。
相关知识
一、棉花苗期病害
世界各产棉国家棉苗病害均有发生,我国已知有20余种棉苗病害,由多种病原物引起,不同地区发生的种类及主次存在一定差异。我国北方棉区以立枯病、炭疽病、红腐病为主,南方棉区以炭疽病为主,在苗床上以红腐病和猝倒病为害较重,新疆棉区则以立枯病和红腐病为主。
棉苗受害后,轻者引起僵苗迟发,重者造成缺苗断垄,甚至成片枯死。病害流行年份,长江流域棉区病苗率达90%,死苗率达50%;黄河流域棉区株发病率约50%,死苗率为5%~10%。
1.症状识别
(1)立枯病。该病是一种重要的棉花土传病害,能引起烂种、烂芽和棉苗出土后死亡。棉花播种后至苗期前被病菌侵染,内部变褐腐烂,即烂种;受害轻的棉籽虽能萌发但幼芽被害呈黄褐色,不久腐烂,即烂芽;幼苗出土后,被病菌感染,则在根部和近地面茎基部出现黄褐色长条形病斑,后期逐渐扩大呈黑褐色,病斑下凹,环绕全茎后形成黑褐色环状缢缩,病苗很快萎蔫枯死,即烂根。潮湿时,在病苗死苗茎基部及其周围土面常见白色稀疏菌丝状体。
(2)炭疽病。该病主要侵害棉苗和棉铃,棉籽刚萌芽即可受害,嫩芽变褐腐烂。棉苗出土后,茎基部产生椭圆至纵条形病斑,常纵裂,下陷,红褐色,根部被害呈黑褐色半湿腐状。拔起后皮层不易脱落,可与立枯病相区别。子叶被害多在叶缘产生半圆形的黄褐色或褐色病斑,病斑边缘呈红褐色。棉苗顶端芽叶被害后呈黑褐色枯死。田间潮湿时各部位病斑表面都会产生橘红色黏质状分生孢子团。
(3)红腐病。主要为害幼苗的根部、根茎部、子叶以及成株的棉铃和真叶等部位。棉苗出土前受害,幼芽及根变褐腐烂,造成烂种和烂芽;出土后根尖先发病呈黄褐色至褐色,扩展后全根及茎基部变褐腐烂;病斑一般凹陷,其地面以下的嫩茎常略肥肿,后呈黑褐色干腐,俗称“大脚苗”,也可产生褐色纵向条纹状病斑,有时侧根坏死形成肿胀的“光根”。子叶上多在叶缘产生褐色半圆形或不规则形病斑,易破,潮湿时病斑表面产生粉红色霉层(分生孢子)。
2.发病原因
(1)立枯病。病原物有性态为瓜亡革菌Thanatephorus cucumeris(Frank)Donk,担子菌亚门亡革菌属;无性态为茄丝核菌Rhizoctonia solani Kühn,半知菌亚门门]丝核菌属。菌丝初无色,纤细,近直角分枝,分枝基部缢缩,近分枝处有一膈;老熟后黄褐色,较粗壮,近直角分枝;菌核黄褐色,形状不规则,菌核间有菌丝相连。
(2);炭疽病。病原物有性态为围小丛壳Glomerella cingulata(Stonerm.)Spauld et Schrenk,子囊菌亚门小丛壳属,在自然条件下很少发生;无性态为胶孢炭疽菌Colletotrichum gloeosporioides(Penz.)Penz et Sace,半知菌亚门炭疽菌属。分生孢子盘四周有多根直或弯曲的褐色刚毛;分生孢子梗短棒状,顶生分生孢子,分生孢子无色、单胞,长椭圆形,大量分生孢子堆积时呈粉红色黏质物。
(3)红腐病。病原物为多种镰刀菌,主要有串珠镰孢菌Fusarium moniliforme Sheld和禾谷镰孢菌F.graminearum Schw,半知菌亚广]镰孢属。大型分生孢子镰刀形,直或弯曲,足胞明显或不明显,无色,大多数有3~5个膈,少数有6~7个膈。小型分生孢子串生,卵形、椭圆形或梭形,无色,单胞,少数有一隔膜。
3.发病规律
棉花苗期病害发病时间集中,一般在播种后至1个月之内发生,带菌土壤及病残体为其主要的初次侵染源,种子带菌是其远距离扩散的主要媒介。如立枯病病菌为土壤习居菌,其菌核可在土壤中存活2~3年;炭疽病主要由种子传染,土壤也能够传染,病菌以分生孢子菌丝潜伏在棉籽上越冬,播种后棉籽发芽即可受害,以后产生分生孢子再扩散、传播。后期棉铃受害,病菌可侵入种子,使种子带菌,一般种子带菌率为30%~80%,受害的叶、棉铃、茎等落入田间,这些病菌可在下年种棉花时侵染棉苗。红腐病病菌主要在土壤及病残体中越冬,种子也可带菌,病菌主要以分生孢子黏附在棉籽粒短绒上或以菌丝体潜伏在棉籽内部越冬,翌年棉籽萌发时即被感染。土壤中的病菌主要借农事操作、流水和地下害虫等在土壤内扩展蔓延,而以种子带菌为主的炭疽病病菌等则通过种子调运而传播,棉苗地上部产生的分生孢子借气流、雨水等传播,进行再侵染。
苗期低温多雨是影响棉苗病害发生的主要因素。棉花播种出苗期间,低温、多雨天气偏多,当温度在20℃以下,相对湿度超过80%时,棉苗易受病菌侵染,导致烂籽、烂芽。出苗后受低温影响,根系呼吸作用减弱,光合作用差,棉苗生长缓慢、脆弱、抗病力降低,则苗病极易暴发流行。棉种纯度低,籽粒不饱满生活力弱,播种后出苗慢,易遭受病菌侵染而发病重。连作多年的棉田,土壤中病菌积累过多,发病较重。连作年限越长,发病越重。地势低洼,排水不良,播种过早,氮肥施用过多的棉田,发病加重。一般播种后20d左右病害发生严重,出苗后15d为死苗高峰期,真叶形成后病情则减轻。
4.防治技术
(1)播种前处理。选用优质、丰产、抗性强的包衣良种。播种前抢晴晒种2~3d,提高棉籽的活力,再进行种子消毒,用棉籽重量0.5%的40%拌种双(福美双和拌种灵复配制剂)可湿性粉剂拌种,或用棉籽重量0.5%~0.8%的50%多菌灵可湿性粉剂拌种,以提高出苗率和出苗势。选择地势较高、避风向阳、排水好的地段作为营养钵育苗苗床基地,并且要每年更换。抓住冷尾暖头,抢晴播种。
(2)加强田间管理。苗床管理要做到四点:一是施入苗床的有机基肥要充分腐熟,与床土混合拌匀制钵;二是苗床四周要开好排水沟,要求深30cm,宽25cm,并及时清沟,做到深沟、高畦,保证排水畅通,降低床土含水量;三是齐苗后,抢晴天及时揭膜炼苗晒床,上午揭膜,傍晚覆膜,提高棉苗的抗逆能力,同时降低苗床湿度;四是移栽前15~20d,进行搬钵蹲苗,除去病苗、虫害苗,对大、小、壮、弱苗分开管理。
(3)药剂防治。在出苗80%时,选晴天揭膜晒床炼苗,及时喷药护苗。喷药一般在下午进行,傍晚再盖好膜。药剂可选用50%多菌灵可湿性粉剂800~1000倍液或65%代森锰锌500~800倍液、5%菌毒清水剂500倍液。间隔5~7d喷施1次,防治2~3次。
二、棉花枯萎病、黄萎病
棉花枯萎病和黄萎病是危及棉花生产的世界性棉花病害,后者为我国B类植物检疫性病害。棉花枯萎病和黄萎病经常混合发生且具毁灭性,防控难度较大,一旦发生很难根治。一般受害田块减产10%~20%,严重时达30%~40%。我国大部分省、市均有分布,其中以陕西、四川、江苏、云南、山西、山东、河南等地为害严重。
1.症状识别
(1)棉花枯萎病。在棉花的整个生育期均可受害,现蕾前后发病最盛。夏季高温时,病状趋向隐蔽。秋季多雨,温度下降时,病株再次表现症状,叶片、蕾铃大量脱落,重者枯死。症状可归纳为以下5种常见类型。
①黄色网纹型。为棉花枯萎病早期典型症状。病株叶脉变黄,叶肉保持绿色,叶片局部或大部分呈黄色网纹状,叶片逐渐萎缩枯干。
②黄化型。多从叶片边缘发病,局部或整叶变黄,最后叶片枯死或脱落,叶柄和茎部的导管部分变褐。
③紫红型。叶片局部或大部分变紫红色,叶脉也呈紫红色,叶片逐渐萎蔫枯死。
④青枯型。叶片突然失水,子叶和真叶叶色稍变深绿,全株或植株一边的叶片萎蔫下垂,最后枯死。
⑤矮缩型。5~7片真叶时,病株节间缩短,株型矮小,叶片深绿,叶面皱缩、变厚。
各种症状的枯萎病株的共同特征是根、茎内部的导管变黑褐色。纵剖茎部,可见导管呈黑褐色条纹状。早春气温较低且不稳定时常出现紫红型和黄化型症状。条件适宜时,尤其在温室中多出现黄色网纹型。气候急剧变化时,如夏季雨后骤晴,易出现青枯型。秋季多雨潮湿条件下,枯死的病株茎秆及节部产生粉红色霉层(分生孢子梗和分生孢子)。
(2)棉花黄萎病。发生较枯萎病晚,棉苗3~5片真叶时,开始显症,开花结铃期为发病盛期。病株由下部叶片开始发生,逐渐向上发展。发病初期,病叶边缘和主脉间叶肉出现不规则淡黄色斑块,叶缘向下卷曲,叶肉变厚发脆。之后病斑扩大,但叶脉附近仍保持绿色,最后病叶变褐枯死。病叶一般不脱落,但强毒菌株侵染后叶片则脱落,病株成光秆,或仅留1~2片顶叶。夏季暴雨后,常出现急性萎蔫症状,叶片下垂,叶色暗淡。病株茎秆及叶柄木质部导管淡褐色。秋季多雨时,病叶斑驳处产生白色粉状霉层(菌丝体及分生孢子)。
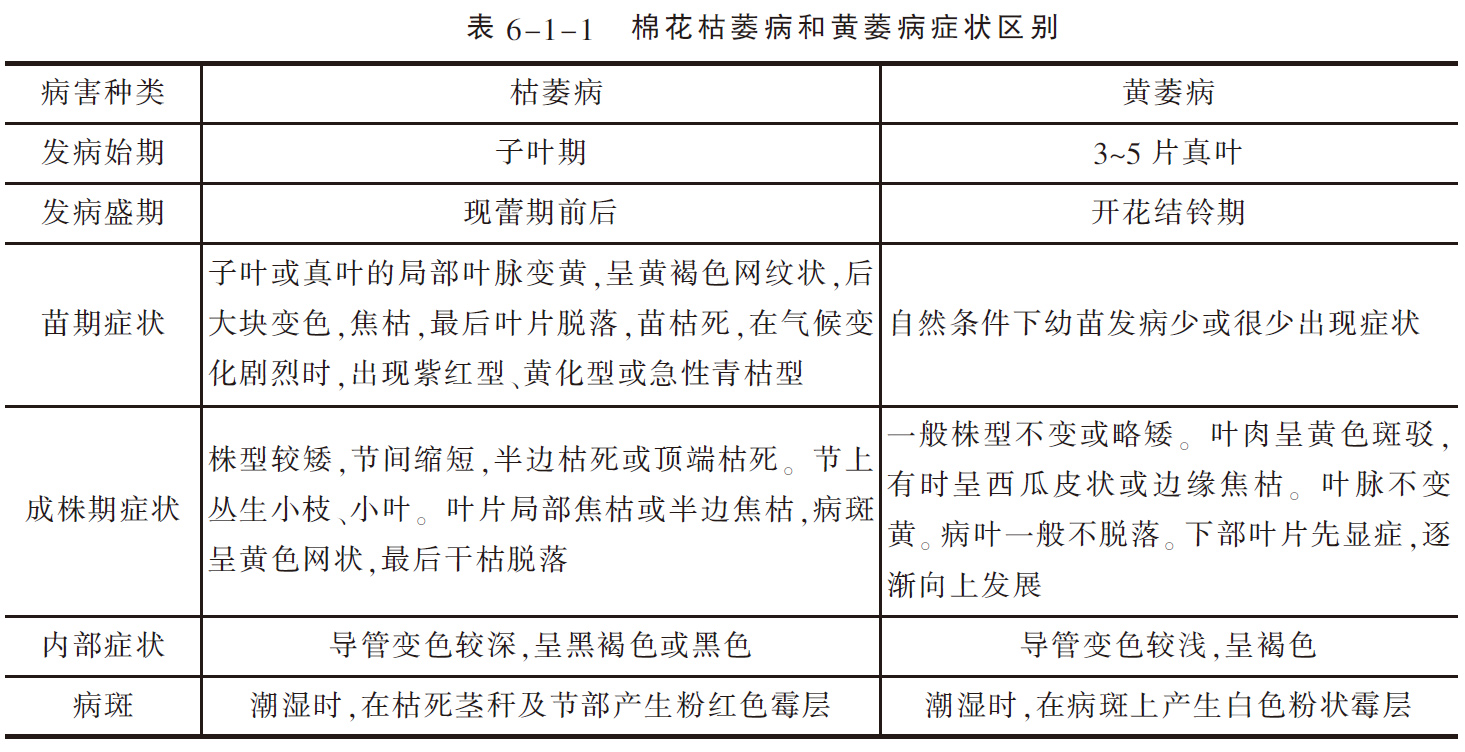
在棉花枯萎病和黄萎病混发区,两病常在同一棉田或同一棉株上混生,形成并发症,枯萎病和黄萎病症状区别见表6-1-1。

2.发病原因
(1)棉花枯萎病(见图6-1-1)。病原菌为尖镰孢萎蔫专化型Fusarium oxysporum f.sp. Vasinfectum(Atk.)Synder et Hansen,半知菌亚门镰孢属。该菌菌丝透明,具膈,在侧生的孢子梗上生出分生孢子。大型分生孢子无色,镰刀形,略弯曲,两端稍尖,足胞不明显,有2~5个膈,多数具3个膈;小型分生孢子卵圆形,无色,多为单细胞,少数为双胞;厚垣孢子顶生或间生,黄色,单生或2~3个连生,球形至卵圆形。病菌生长温度为10℃~33℃,最适温度为27℃~30℃,最适pH为3.5~5.3。该病菌的生理小种国外报道有6个,我国分为3个小种:3号与8号这两个小种的致病力弱,7号小种在我国分布广,致病强,为我国棉花枯萎病病菌的优势生理小种。研究发现,棉花枯萎病病菌的寄主范围较广,除能为害棉花、秋葵和决明外,人工接种时也能感染四十余种作物及棉田杂草。

(2)棉花黄萎病(见图6-1-2)。病原菌为大丽轮枝孢Vericilum dahliae Kleb和黑白轮枝孢V.alboatrum Reinke et Berth,半知菌亚门轮枝孢属。我国棉区分布的是大丽轮枝孢。该菌的分生孢子梗呈轮状分枝,一般每轮有3~5个小枝,多时可达7枝;分生孢子无色,单胞,长卵圆形。该菌生长最适温度为22.5℃,最适pH为5.3~7.2。该菌在不同地区,不同品种上致病力有差异。棉花黄萎病病菌的寄主范围极广,病菌可寄生锦葵科、茄科、豆科、葫芦科、菊科、大戟科、唇形科、藜科等20科80种植物,但不侵害大麦、小麦、玉米、高梁和水稻等禾本科作物。

3.发病规律
(1)棉花枯萎病。主要以菌丝体、分生孢子和厚垣孢子在病株种子、病株残体、土壤和未腐熟的土杂肥中越冬,成为翌年的初侵染源,其中带菌土壤尤为重要。棉籽外部短绒带菌率高于种壳和内部种胚带菌率。病菌可通过带菌种子和棉籽壳和棉籽饼的调运做远距离传播。枯萎病病菌主要靠流水、农事操作及地下害虫的活动在田间传播蔓延。
该病的发生与温度、湿度密切相关,气温25℃~28℃时发病严重,高于33℃时,病菌的生长发育受抑制或出现暂时隐症,进入秋季,地温降至25℃左右时,又会出现第2次发病高峰。夏季大雨或暴雨后,地温下降易发病。地势低洼、土质黏重、偏碱、排水不良、偏施氮肥和施用未充分腐熟的带菌粪肥棉地连作和耕作粗放以及根线虫多的棉地发病重。不同棉花种对枯菱病的抗、感病性不同,一般中棉抗病性最强,陆地棉中度感病,木棉和海岛棉高度感病。一般棉花苗期易感染枯萎病病菌,但发病盛期在现蕾前后,现蕾期过后,往往遇夏季高温,轻病株常可恢复生长,症状趋向隐蔽;蕾铃中后期,秋季气温下降,则又形成第2个发病高峰。
(2)棉花黄萎病。以菌丝体及微菌核在棉籽短绒及病残体中越冬,亦可在土壤中或田间杂草等其他寄主植物上越冬。微菌核抗逆能力强,可在土壤中存活8~10年。土壤中的病叶等病残体是病菌近距离传播的重要菌源。棉籽带菌率很低,却是远距离传播的重要途径。
适宜棉花黄萎病发病的温度为25℃~28℃,高于30℃、低于22℃发病缓慢,高于35℃出现隐症。花蕾期降雨较多而温度适宜,发病往往严重。连作棉田施用未腐熟的带菌粪肥及缺少磷、钾肥的棉田易发病,大水漫灌常造成病区扩大。棉花种间抗病性有显著差异,一般海岛棉抗病、耐病能力较强,陆地棉次之,中棉较易感病。
4.防治技术
(1)加强检疫,保护无病区。在无病区建立无病良种繁育基地,禁止从病区调运棉种。调运种子时,严格执行植物检疫制度,做好产地检疫工作,防止带菌棉籽或棉籽饼传入。
(2)选用抗、耐病品种。种植抗病品种是防治枯萎病、黄萎病最简单、经济和有效的措施之一。抗枯萎病的品种有川52-128、陕401、中棉所12号、中棉所27号等,抗黄萎病的品种有辽棉5号、川737、淮910等;枯萎病、黄萎病混合发生的地区,提倡选用兼抗或耐枯萎病、黄萎病的品种,如陕1155、辽棉7号、豫棉4号、中棉12号等。
(3)实行大面积轮作。最好与禾本科作物轮作,其中以水稻与棉花轮作1~2年,效果最好。
(4)加强栽培管理。施足基肥,增施磷、钾肥,提高抗病力,施用无菌净肥。病重田块要施速效氮肥。同时要及时抓好清沟、沥水和中耕工作。
(5)药剂防治。对棉种进行消毒,方法是棉种经硫酸脱绒后用0.2%抗菌剂402药液,加温至55℃~60℃温汤浸种30min或用40%的多菌灵悬剂750g加清水99kg,浸泡未脱绒棉籽40kg,常温下浸14h,晾干后播种。发病初期用25%使百克500倍液或22%枯萎特治1000倍液进行灌根,每病株灌100~150mL。发病较重田块可间隔5~7d再灌1次,同时可与磷酸二氢钾或生长调节剂混用,效果更好。
三、棉铃病害
棉花铃期病害是由多种病原菌侵染棉铃而引起的病害,轻的形成僵瓣,重的烂铃。一般南方棉区发病重于北方棉区。我国主要棉铃病害有炭疽病、疫病、红腐病、黑果病,其次为红粉病、软腐病和曲霉病等。近年来南方棉区铃病的为害逐年加重,长江流域棉区常年烂铃率达10%~30%,严重的达50%~90%。
1.症状识别
(1)炭疽病。棉铃受害后,初生暗红色或褐色小斑点,扩大后病斑呈圆形绿褐色或黑褐色,表面皱缩略凹陷,有时病斑边缘呈明显的红褐色。潮湿时,病斑表面产生橘红色黏质物(分生孢子团)。
(2)疫病。症状多现于棉铃基部、尖端及铃缝处。病斑初期暗绿色、水渍状,迅速扩展至全铃,呈黄褐色至青褐色。潮湿时,2~3d后病铃表面生一层白色至黄白色霉层(菌丝体及孢囊梗、孢子囊)。
(3)红腐病。症状多现于棉铃基部、尖端及铃缝处。病部初呈墨绿色、水渍状小斑,病斑扩展至全铃而呈黑褐色腐烂,并在裂缝及病部表面产生粉红色霉层(分生孢子梗和分生孢子),常使纤维黏结在一起。
(4)黑果病。病铃及内部棉絮均变黑且变硬,病铃不易开裂,铃壳表面密生许多小黑点状的分生孢子器,并布满黑色煤状物(分生孢子)。
(5)红粉病。多在铃缝处产生粉红色霉层(分生孢子梗和分生孢子),霉层厚而疏松,色泽较淡。发病严重时,铃壳内也产生粉状霉层。棉铃不易开裂,纤维黏结成僵辦。
(6)软腐病。又称黑腐病,多在铃缝处发生。病斑梭形,褐色或黑褐色,略凹陷,边缘红褐色,表面产生许多白色短毛状物(孢子梗),每根短毛顶端生一小黑点(孢囊梗)。剥开病铃,内部呈湿腐状。
2.发病原因
(1)炭疽病。同棉苗炭疽病病菌。
(2)疫病。病原菌为苎麻疫霉Phytophthora boehmeriae Sawada,属鞭毛菌亚门疫霉属。菌丝初无色,无膈,老熟后具膈。孢子囊初无色,后变为黄色至褐色,卵圆形或柠檬形,顶端具一乳突,孢子囊遇水释放出游动孢子。卵孢子球形,满器或偏于一侧;厚垣孢子球形,薄壁,淡黄色至黄褐色。
(3)红腐病。同棉苗红腐病病菌。
(4)黑果病。病原菌为棉色二孢Diplodia gossypina Cooke,属半知菌亚门色二孢属。分生孢子器黑色、埋生于表皮下,顶端有孔口。分生孢子梗细,不分枝。分生孢子椭圆形,初无色,单胞,成熟时黑褐色,双胞。
(5)红粉病。病原菌为粉红聚端孢Trichothecium roseum(Pers.)Link,半知菌亚门聚端孢属。分生孢子梗直立、无色线状,顶部稍膨大,有2~3个膈;分生孢子聚生于梗顶端,呈头状,单个孢子无色,聚集时粉红色,双胞,梨形或卵圆形,顶端细胞向一侧稍歪。也有报道称玫红复端孢Cephalothecium roseum(Link et Fr.)Corda也可为害棉铃,引起红粉病。
(6)软腐病。病原菌为黑根霉Rhizopus nigricans Ehrb,接合菌亚门根霉属。菌丝无膈,生于基物表面或内部,有匍匐丝和假根,孢囊梗直立,暗褐色,顶端单生暗绿色球形孢子囊。
3.发病规律
棉铃病害的病菌多数寄生性较弱,除炭疽病病菌、红腐病病菌等可在种子上越冬成为主要初侵染源外(见棉苗病害),其他多在土壤及其病残体上越冬,所以土壤及其病残体是最重要的初侵染源。另外有些棉铃病病菌寄主范围较广,田间一些感病寄主植物也可成为初侵染源。棉铃疫病病菌、炭疽病病菌和红腐病病菌都可在苗期感染幼苗,前期感染也可为中后期的铃病发生提供菌源。其侵染途径与病菌种类及其寄生性有关:寄生性较强的,如炭疽病病菌、棉铃疫病病菌等,除从伤口侵入外,还可直接侵入,其他多由伤口或棉铃裂缝等处侵入;侵染力较弱的红腐病病菌、红粉病病菌、曲霉病病菌和软腐病病菌常从铃尖裂口、铃壳缝隙、虫孔、伤口或从先期直接侵入的病菌引起的病斑处侵入。发病后,病菌则通过风、雨和昆虫传播,进行再侵染。湿度大,再侵染次数多,铃病便会严重发生。
棉铃病害的发生与气候条件、虫害、铃期及栽培措施等密切相关,尤以气候条件影响最大。8、9月如果温度偏低,日照少,雨量大、雨日多,有利于棉铃病害发生,通常平均气温25℃~30℃,相对湿度85%以上,易造成铃病流行;特别是骤然降温、阴雨连绵的天气,对铃病的发生更为有利。虫害严重的棉田,因造成大量伤口,棉铃病害较重,特别是棉铃虫、红铃虫、金刚钻等钻蛀性害虫为害棉铃造成蛀孔、伤口能诱发多种棉铃病害的发生,刺吸式口器害虫如棉蚜等造成的伤口,也能导致病菌入侵,加重铃病发生。铃期与棉铃病害的发生也有一定关系,如炭疽病病菌较易侵染25~30d以上的棉铃,25d以内的幼铃受害较少,特别是吐絮前10~15d的棉铃最易受害。疫病病菌也是多侵染棉株下部的大铃。
棉铃病害的发生与栽培措施的关系也很密切,一般过量施用氮肥或氮肥施用过迟,导致中后期棉花徒长,棉田荫蔽,通风透光不良,田间湿度增高,有利于多种棉铃病害的发生。氮、磷、钾肥配合适当的棉田,棉株生长健壮,发病率较低。适时整枝打顶,既可促使上部结铃,防止旺长,又可加强通风透光,从而减轻铃病的发生。采取浅水沟灌的棉田发病较轻,大水漫灌的棉田和地下水位较高、排水不良的棉田发病较重,多年连作也有利于棉铃病害的发生。不利于棉田通风透光,导致田间湿度较大的栽培措施,如氮肥施用过迟或过量,不及时整枝、打顶、摘叶,大水漫灌或泼浇棉田等,都会增加棉铃病害的发生。
4.防治技术
(1)选育抗病或耐病品种。当前生产中尚无良好的抗病品种,一般具有窄卷包叶,小苞叶或无苞叶、无蜜腺(没有花外蜜腺)以及早熟性好的品种,铃病发生较轻。
(2)加强栽培管理。合理密植,施足基肥,早施、轻施苗肥,重施花铃肥,同时氮、磷、钾肥要配合施用,并采取浅水沟灌,切忌大水漫灌,地下水位高的棉田要注意排水,这些措施均可减轻棉铃病的发生;及时打顶、整枝摘叶;及时采摘烂铃,减少损失,棉田棉铃病发生后,应及时采摘,并将烂铃带出田外集中处理,以减少再侵染来源。
(3)药剂防治。棉田棉铃病发生初期,应及时防治。根据具体病害种类,可选用以下药剂:0.5%的波尔多液、70%代森锰锌、50%多菌灵、50%福美双、80%大富丹、64%杀毒矾、40%乙膦铝和25%甲霜灵等。另外要加强对棉铃虫、红铃虫和金刚钻等害虫的防治,减轻这些害虫的为害,可以达到治虫防病的目的。
四、棉蚜
1.发生及为害情况
棉蚜Aphis gossypii Glover属同翅目蚜科,别名蜜虫、腻虫、油汗等,为世界性棉花害虫。中国各棉区都有发生,近年已逐渐成为棉花的一种主要害虫,其中以黄河流域、辽河流域和西北棉区受害较重,长江流域棉区次之。棉蚜为多食性害虫,在中国已记载的寄主植物百余种,以鼠李、花椒、木槿、石榴等为主要的越冬寄主;以棉花、瓜类、黄麻、红麻、茄科、苋科等植物为主要的侨居寄主。
棉蚜以成、若蚜群集于棉花嫩茎、嫩叶背面刺吸汁液,使受害棉株呈“龙头”状以及棉叶畸形卷缩等;在苗期为害,可导致棉苗生长停滞,植株矮小,果枝和棉蕾形成延晚,造成晚熟减产;在蕾铃期为害可导致落叶、落蕾和落铃而严重减产。棉蚜在吸食过程中,大量分泌蜜露能诱发霉菌滋生,阻碍叶片正常的光合作用和生理作用。此外棉蚜又可传播多种病毒,其间接为害更为突出。
2.形态识别(见图6-1-3)

棉蚜形态具有多型性,不同季节生活在越冬寄主和侨居寄主,上的棉蚜形态存在明显差异。各虫态的形态特征如下。
(1)成虫。干母体长1.6mm,体暗绿色,触角5节,约为体长的1/2,感觉圈在第4、5节上,无翅。
无翅胎生雌蚜。体长1.5~1.9mm,夏季体黄绿色或黄色,春秋季多呈深绿色,体背有网纹。触角6节,约为体长的1/2或稍长,感觉圈生于第56节上。腹管黑色或青色,呈圆筒形,上有瓦砌状纹。尾片常有刚毛5根。
有翅胎生雌蚜。体长1.2~1.9mm,体黄色或浅绿色,前胸背板黑色。触角6节,短于体长,第3节有感觉圈6~7个,排成1行。腹背斑纹明显,尾片常有刚毛6根。
(2)卵。椭圆形,长0.5~0.7mm,初产时橙黄色,后变为漆黑色,有光泽。
(3)若蚜。复眼红色,无尾片,共4龄,1龄若蚜触角4节;2龄、3龄若蚜触角5节,有翅若蚜2龄出现翅芽;4龄若蚜触角6节。
3.发生规律
棉蚜年发生代数因地区及气候条件不同而异。在辽河流域棉区,棉蚜年发生10~20代,在黄河流域、长江流域及华南区域棉区发生20~30代。除华南部分地区棉蚜生活史属不完全周期型外,我国其余棉区均为异寄主全周期型,即在一年中棉蚜的两性世代和孤雌世代交替出现,且不同世代分别发生在两类不同的寄主上,为产受精卵的越冬寄主和夏季的侨居寄主。
具全生活史周期的棉蚜以受精卵在越冬寄主如木本植物芽内侧及其附近或树皮裂缝中、草本植物根部等处越冬。翌春气温回升,越冬卵开始孵化为干母,干母营孤雌胎产生无翅雌蚜(称为干雌),并在越冬寄主上经胎生繁殖若干代后,产生有翅胎生雌蚜(称为迁移蚜),向刚出土的棉苗或其他侨居寄主迁移。迁移蚜经胎生繁殖出无翅和有翅胎生雌蚜(又称侨居蚜),在棉苗和其他侨居寄主上为害和繁殖,其中有翅蚜在田间迁飞扩散。当晚秋气温降低,侨居寄主衰败时,棉蚜产生有翅性蚜,迁回越冬寄主。胎生产卵型的无翅雌蚜和有翅雄蚜统称性蚜,性蚜交配后产卵越冬。在华南,具不完全生活史周期的棉蚜终年营孤雌胎生繁殖,并以有翅和无翅胎生雌蚜在越冬寄主上越冬,翌春棉苗出土后,有翅蚜迁入棉田繁殖为害。
棉蚜具有苗蚜和伏蚜两种生态型。苗蚜发生在棉苗期,个体较大,深绿色,适应较低温度生长,适宜繁殖温度为16℃~24℃。伏蚜发生在盛夏高温季节,体型较小,黄绿色,在较高温度条件下可正常发育繁殖。伏蚜在偏低温度下饲养可形成苗蚜种群。黄河流域和长江流域棉区苗蚜一般发生在5~6月,伏蚜主要发生在7~8月。
棉蚜在田间的数量消长与气候条件、棉花品种和栽培方式以及天敌等有密切关系。一般5~6月的温度较适宜于棉蚜的发生,如果天气干旱少雨,则往往会导致棉蚜大发生。长江流域梅雨季推迟到来,也会延长棉蚜的为害时期。大雨对棉蚜抑制作用明显,严重为害期,日降水量50mm或旬降水量100mm左右,蚜群即受到显著抑制。不同品种棉花间的蚜害存在明显差异。棉叶背多短毛,可影响棉蚜的定殖、取食和活动,棉叶受害较轻。一熟棉田和早播早出苗棉田,棉蚜迁入早,为害期长,蚜害明显重于两熟套作棉田和迟播棉田。与麦类、油菜和豆类套种的棉苗,由于前茬作物阻隔有翅蚜的迁飞,早期蚜量少;到夏收后开始大量迁入为害时,棉苗已进入3叶期以后,抗蚜能力增强;同时前茬作物上的天敌迁至棉苗上捕食棉蚜,导致蚜虫发生晚,种群数量上升缓慢,为害较轻。棉田施氮量增加,可明显提高棉株组织中氮素含量,导致棉蚜种群数量增长。
棉蚜的天敌种类繁多,主要有瓢虫、草蛉、小花蝽、姬猎蝽、食蚜蝇、蜘蛛、蚜茧蜂、跳小蜂、蚜霉菌等,其中瓢虫、草蛉控制作用较大。生产上施用杀虫剂不当,杀死天敌过多,会导致伏蚜猖獗为害。
4.防治技术
(1)农业防治。冬春两季铲除田边、地头杂草,减少越冬虫源。实行棉麦套种,棉田中播种或地边点种春玉米、高粱和油菜等,招引天敌控制棉田蚜虫。一年两熟棉区,采用麦棉、油棉和蚕豆棉等间作套种,结合间苗定苗、整枝打杈,把拔除的有虫苗、剪掉的虫枝带至田外,集中烧毁。
(2)生物防治。5~6月在麦田或油菜田捕捉瓢虫,人工助迁。如果查得瓢蚜比大于或等于1:150,便能控制棉蚜为害,可以不用药物防治;如果小于1:200,应及时捕放瓢虫,清晨或傍晚释放瓢虫至田间。
(3)化学防治。①药剂拌种:选用70%吡虫啉或10%吡丹拌种剂按棉种重量的0.4%~0.5%进行光籽包衣。或用70%灭蚜松可湿性粉剂1kg,加水1.5kg,调成糊状,拌种100kg后晾干播种。②药剂防治:苗蚜点片发生时,用200倍久效磷或100倍氧化乐果滴心。普遍发生时,用25%吡虫啉乳油2000~4000倍液喷雾;2.5%中保蚜无踪乳油1000~1500倍液喷雾;30%毒蚜乳油10000~15000倍液喷雾。发生高峰期通常每隔7~10d防治1次,连续喷药2~3次;避免高温时段喷药,在10:00前或17:00后为宜。
(作者:曹剑)